转座子(Transposable Elements)是驱动基因组结构变异的关键力量,深刻影响着植物的性状变异与环境适应性进化。然而,由于其高度重复的特性,对转座子插入多态性(TIPs)的高效精准鉴定和遗传效应解析仍是分子育种领域的难点,其在作物耐冷性中的作用机制也缺乏系统性解析。随着图形泛基因组技术的发展,作物基因组研究正从单一参考转向群体变异全景解析,也为转座子的分子育种利用带来新的契机。
近日,西南大学农学与生物科技学院联合广西大学、崖州湾国家实验室在Nature Communications发表题为“Pangenome analysis of transposable element insertion polymorphisms reveals features underlying cold tolerance in rice”的研究论文,创新性提出基于图形泛基因组的 TIPs-GWAS(转座子插入多态性全基因组关联分析)策略,为作物适应性性状遗传解析提供新方案。研究聚焦于植物基因组中广泛存在的转座子插入多态性,通过构建图形泛基因组并结合多组学数据,系统揭示了转座子在冷胁迫响应调控中的关键作用,尤其在基因表达调控和表观遗传重塑方面的影响。

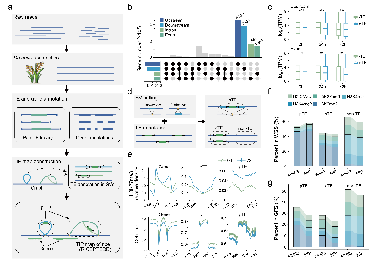
该研究以典型模式植物为对象,对10份具有温度适应多样性的水稻材料进行高质量基因组组装,并与已测序基因组整合,构建了图形泛基因组,绘制出覆盖30,316个多态性转座子的TIP图谱。进一步结合冷胁迫处理下的转录组和ChIP-seq、BS-seq等表观组数据,多态性转座子通过调控H3K27me3/H3K9me2组蛋白修饰及DNA甲基化重塑基因表达网络,介导植物冷胁迫响应(图1)。与传统SNP-GWAS相比,TIPs-GWAS方法对冷耐受性状的关联信号检测灵敏度显著提升,研究团队成功定位到两个关键耐冷基因(OsCACT和OsPTR),进一步通过CRISPR-Cas9基因编辑(敲除和过表达)及生理生化分析等实验验证其功能,邻近pTEs可能通过影响其表达水平或转录本结构,显著调控植株在低温胁迫下的存活率。

转座子插入多态性图谱和表观修饰特征

基于图形泛基因组的TIPs-GWAS策略挖掘耐冷性基因
该研究不仅深化了对植物转座子功能多样性及其在环境适应中作用的理解,更证实了基于图形泛基因组和TIPs-GWAS的研究框架在定位适应性性状基因和解析表观调控机制方面展现出独特优势。研究成果为利用转座子多态性这一重要遗传资源,驱动作物复杂性状(尤其是适应性)遗传改良提供了新的理论依据和丰富的候选靶点,具有广阔的农业应用前景。
西南大学农学与生物科技学院博士研究生钱永清、广西大学博士研究生周祖文和欧阳田旻为该论文共同第一作者;西南大学油菜生物学创新团队宋佳明研究员、卢坤教授,广西大学/崖州湾国家实验室陈玲玲教授,广西大学罗继景教授,为该论文共同通讯作者。李加纳教授、刘列钊教授等参与指导了该项研究。西南大学为第一完成单位。该研究获得国家自然科学基金、中国科协青年人才托举工程、重庆市技术创新与应用发展专项、国家现代农业产业技术体系等项目的资助。
初审:宋佳明
复审:李云峰
终审:郑莉佳